About Purchasing transaction definitions

A transaction definition is the template for a purchasing transaction. It contains the accounting settings, workflow rules, and other configuration settings that determine the transaction's behavior. Some examples of transaction definition settings include the following:

  • Whether to allow users to enter a price that's different from the suggested price
  • Whether the transaction includes subtotals
  • How partially fulfilled transactions are processed
  • Which users, groups, or both have access to the transaction
  • What effect the transaction has on accounting

Learn more about transaction definition settings.

The level of flexibility you have to add and edit transaction definitions depends on whether your company is using standard or advanced workflows.

If you are using standard workflows

The standard workflows come with sets of preconfigured transaction definitions. You cannot delete the standard transaction definitions. You can edit some configuration settings, such as specifying which users or groups have access to the transaction definition or whether to allow editing.

Sage Intacct recommends that you do not edit the standard transaction definitions. Instead, duplicate a transaction definition and then edit the duplicated transaction definition as needed (requires advanced workflow).

Default Purchasing transaction definitions

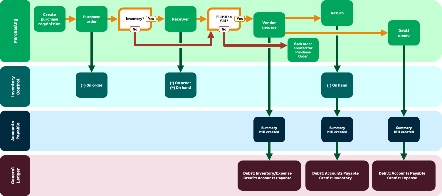
The standard workflow that you install determines which Purchasing transaction definitions are installed. When you select the workflow in the product interface, a graphic appears that shows the transaction definitions and their effect on Inventory, Accounts Payable, and General Ledger.

The workflows are:

If you are using advanced workflows

After using standard workflows and enabling advanced workflows, you can customize some of the preconfigured standard transaction definitions to suit your business needs. An advanced workflow provides you with greater flexibility to determine the types of transactions included in a workflow, the order in which the transactions are processed, and the accounting rules for each transaction definition. Advanced workflows are recommended for Inventory Control.

Supplies Inventory is preconfigured to use advanced workflows, and a supplies purchase transaction definition is automatically generated for you, SYS-Supplies requisition. If you have department-specific approval policies, you can create duplicate supplies request transaction definitions to use with specific approval policies. Learn more about purchasing supplies items.

Because this flexibility impacts subledger and GL accounts and inventory valuation, Sage Intacct recommends that these types of transaction definition adjustments be made by someone skilled in making this type of business-process change.

Learn more about standard versus advanced workflows.

Example of transaction definitions in a workflow

The following is an example of transaction definitions in a Purchasing and Inventory workflow.

The transaction sequence in the worfklow is purchase requisition, purchase order, receiver, supplier, and return or debit memo. It also shows how each transaction definition effects inventory totals, Accounts Payable, and the General Ledger.