Example: Consolidation eliminations with the affiliate entity dimension
You can use the affiliate entity dimension to eliminate activity among entities during consolidation.
Using the affiliate entity dimension in the following example, you can define elimination rules that automatically create elimination entries on the reporting book.
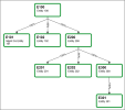
The following consolidation example shows a tiered consolidation that uses Advanced Ownership Consolidation.
Intacct eliminates the following:
- Activity between entities E200 and E300 on the E200 reporting book.
- The remaining activity, such as that between entities E101 and E300, on the E100 reporting book at the top level.
Eliminations in multi-level ownership structures
Using the affiliate entity dimension, you can eliminate activity for directly and indirectly related entities, or entities in the same or other reporting groups within an ownership structure. A reporting group constitutes a tier in an ownership structure that rolls up to a common parent.
- Direct relationships: Create elimination entries on the reporting book for all entities in the reporting group.
- Indirect relationships: Create elimination entries on the reporting book for the first common parent entity.
Eliminate activity for directly and indirectly related entities
In the same example ownership structure, Intacct eliminates only the activity from affiliate entities in the reporting group and lower levels, rolling up to the first common parent.
Consolidation works by consolidating and eliminating from the lowest level up.
What eliminations look like in this example
The Consolidate with options window lists the entities in the ownership structure by level, including the elimination entity for each reporting group. The ownership percentage is shown for each entity.
Reporting book for each entity reporting group
When eliminating activity using the affiliate entity dimension in the example ownership structure, we get the following reporting books from the bottom up:
E300 has a direct relationship to entities E200, E201, E202, and E301. E300 has an indirect relationship to entities E100, E101, and E102. When consolidating the E300 reporting group, Intacct eliminates activity between E300, the directly affiliated entities in the reporting group, and activity from the indirectly related upper tiers to the B300 reporting book.
| Entity | Level | Reporting book | Ownership percent |
|---|---|---|---|
| Entity E300 (parent) | 3 | B300 | 100% |
| Entity E301 | 3 | B300 | 100% |
| Elimination entity for E300 | 3 | B300 | 100% |
E200 has a direct relationship to entities E100, E101, E201, E202, and E300. E200 has an indirect relationship to entity E301. When consolidating the E200 reporting group, Intacct eliminates activity between E200, the affiliate entities in the reporting group, and activity from the indirectly affiliated lower tier entity E301 to the B200 book.
| Entity | Level | Reporting book | Ownership percent |
|---|---|---|---|
| Entity E200 (parent) | 2 | B200 | 100% |
| Entity E201 | 2 | B200 | 100% |
| Entity E202 | 2 | B200 | 80% |
| Entity E300 (subsidiary) | 2 | B300 | 100% |
| Elimination entity for E200 | 2 | B300 | 100% |
E101 is a management entity that has a direct relationship to E100, E102, and E200. E101 has an indirect relationship to all the other entities in the ownership structure, such as E301. When consolidating the E100 reporting group, Intacct eliminates activity between E100 and E101 to the B100 book.
| Entity | Level | Reporting book | Ownership percent |
|---|---|---|---|
| Entity E100 (parent) | 1 | B100 | 100% |
| Management company entity E101 | 1 | B100 | 100% |
| Entity E102 | 1 | B100 | 85% |
| Entity E200 | 1 | B100 | 100% |
| Elimination Entity E100 | 1 | B100 | none |
| Entity E200 (parent) | 2 | B200 | 100% |
| Entity E201 | 2 | B200 | 100% |
| Entity E202 | 2 | B200 | 80% |
| Entity E300 | 2 | B200 | 100% |
| Elimination entity for E200 | 2 | B300 | 100% |
| Entity E300 (parent) | 3 | B300 | none |
| Entity E301 | 3 | B300 | 100% |
| Elimination entity for E300 | 3 | B300 | 100% |
Subset eliminations
For more information about subset eliminations with the affiliate entity dimension, see Example 2: Use the affiliate entity dimension in a subset consolidation book.
Regional availability
The affiliate entity dimension is generally available in the following regions:
- Australia
- Canada
- South Africa
- United Kingdom
- United States




