Basic budgeting vs. Sage Intacct Planning (with budgets)

Sage Intacct Planning is an intuitive cloud planning solution that eliminates your reliance on uncontrolled, inflexible, unsecure spreadsheets and replaces them with a real-time single source of financial truth for agile and confident decision-making.

The table below describes key feature differences between basic budgeting, which comes standard with Intacct, and Sage Intacct Planning.

Feature Basic budgeting Planning
Dimension support
Excel support
Report on budget
Budget vs. Actuals comparison
Cloud-based
Budget line templates  
Full or partial budget sharing  
Collaborate in real-time  
Financial models with formulas  
What-if scenarios  
Rolling forecasts  

What do I need?

Basic budgeting supports the most fundamental functionality needed when creating a budget. You create a budget in an external spreadsheet application, such as Microsoft® Excel, and then import the spreadsheet into Intacct for use. This solution is recommended for companies with simple budgeting needs.

In contrast, Sage Intacct Planning has features that extend budgeting and planning capabilities to support a year-long, continuous budgeting and planning cycle. This solution is especially useful for companies who need to collaborate on a budget and manage budget lines with multiple department heads or business unit owners. It's also recommended for companies who need more functionality to support a complex budgeting and planning process.

Workflow comparison

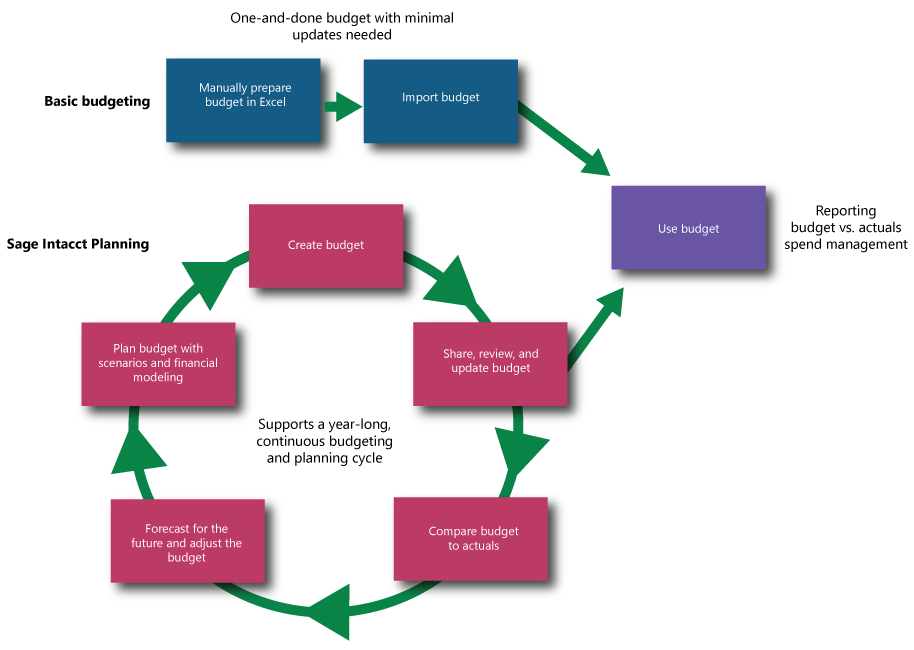
Not only does Sage Intacct Planning offer additional features to support more complex business needs, but it also simplifies the process of creating a usable budget.

Workflow Basic budgeting Sage Intacct Planning
Create budget
  1. Create new reporting periods as needed
  2. Download budget template
  3. Optionally, create a custom report to export actuals data
  4. Manually calculate and prepare budget data in Excel
  5. Populate the budget template with prepared data
  1. Create budget structure through integration
  2. Enter budget lines
Share, review, and update budget Not supported
  1. Share budget with stakeholders
  2. Review budget with dashboards and reports
  3. Update budget lines based on feedback
Import budget into Intacct
  1. Save budget template as CSV file
  2. Import into Intacct
  1. Import budget data into Intacct through integration
Use budget

Reporting

Budgets vs. Actuals

Spend Management

Though creating a budget is simplified and expanded with Planning, using a budget in Intacct remains the same. You can still report on the budget, compare your budget against your actuals, and enforce spending limits with Spend Management.

Difference in workflow between basic budgeting and Sage Intacct Planning. You can create budgets directly in Planning, and run forecasts, financial models, what-if scenarios, and comparisons of budget to actuals.

If you start out with basic budgeting, you can always grow into Sage Intacct Planning and subscribe later at any time.

See Use Sage Intacct Planning with Sage Intacct for more information about how Sage Intacct Planning interacts with Intacct.